ios8在今天上午正式开始在中国推送,照例支持大量设备,iPhone4S、iPad 2、iPod touch5开始往上都可以升级。但是在升级前首先得弄清楚ios8怎么样,值不值得升级,具体详解如下:


ios8正式版在iphone5s运行使用体验
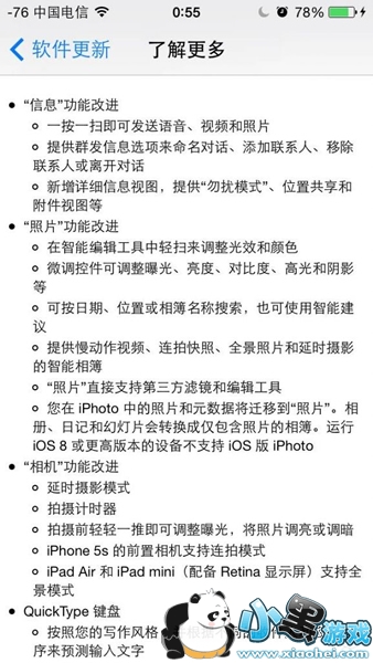
iOS8在iPhone5S上的变化首先桌面图标没有发生变化,字体也没有变化。上拉菜单和下拉菜单的毛玻璃效果感觉有些微调,iOS8没有iOS7那么透亮,顶部下拉后,日期之后竟然附带了农历,很贴心。



很好用的是,在iOS8中可以在通知栏里直接回复短信,处理邮件,很方便。

下拉菜单可以自行编辑,可以在这些选项中选择哪些显示哪些不显示,终于把基本的这些功能需求给加进来了。


底部上拉基本没有变化,大家可以看一下。
双击Home键进入多任务管理,iOS8新加入了最近使用联系人和个人收藏联系人,点击之后,可以选择打电话、发短信或者是Facetime。

小白点iOS8也加入了一些新功能,通知中心和控制中心,可以直接进入上拉菜单和下拉菜单。

预装应用方面,增加了健康、提示两个新app,健康可以和健康应用关联起来,把一些智能穿戴设备的app数据直接同步过来,统一管理,每天要走10000步的同志们,赶紧用起来吧。
拨号和通话界面,iOS7和8区别不大,来电画面中加入了来电归属地,需要注意的是来电归属是纯云端功能,断网情况下不会显示。

短信界面也没有太大的变化,但是如果对方开通iMesage后,可以通过iMessage发送语音信息了,感觉和微信很像。

再来看看拍照界面,基本拍照操作的逻辑没有太大变化,但是界面增加了拍照倒计时和延时拍照。


输入法方面,iOS8内置中文输入法开始支持语音输入,iOS8终于开始支持第三方输入法,目前搜狗、百度已经在app Store登陆了,不久估计所有主流输入法都会登陆iOS了,这在安卓上不是什么事儿,但是在iOS上,可是破天荒的功能啊,多少人因此就不再越狱了呢。

最后来说说多屏交互功能,官方叫做连续互通。如果你在新版本Mac OS上或者iPad上以及你的iPhone里登陆了相同的APPLE ID,就是你的苹果账号了。并且设备在同一个局域网,如果有来电,你不用去找手机了,通过iPad或者Mac都可以接听或者拨打电话。
短信也可以这么操作,高帅富在家里显摆自己的水果生态系统,有更多点可以显摆了。
再来说说Handoff功能,简单点来讲,就是随时随地在不同的苹果设备间,共同处理办公的事物,比如说邮件、办公文档,地图等等。




ios8正式版在iphone4s运行使用体验
性能让人心痛
首先,4S升级iOS 8之后的第一感觉必然不是惊艳,而是……用俗话说就是“卡成翔”,因为A5处理器实在已经不堪重负(性能基本只有A7的四分之一),像极了iPhone3GS当年从iOS5升级到iOS6。
为了具体说明问题,我们来对比测试一下iOS 7.1.2、iOS 8(GM)上的应用启动速度。以秒表计时,从点击图标到启动完毕可输入为止,重复三次取平均值。


基本上,iOS 8会让你的4S慢50%以上!
更关键的是,启动慢也就罢了,另一个问题会更难受。事实上,4S运行iOS7的时候就会出现一些卡顿现象,尤其是很多特效不怎么流畅,iOS8里更是变本加厉,动画特效掉帧会很厉害,比如在Safari浏览器里打开新标签,甚至是点击发送短信的时候,都会让你欲哭无泪。
更严重的时候,特效卡顿还会让整个机器慢下来,输入响应变得很慢。
类似的,如果你手里拿着iPad 2,也强烈建议无视iOS 8。
好消息是,iPhone 4当时升级了iOS 7.1之后,性能有所改善,难道要等iOS 8.1?
功能缺失更烦人
因为性能有限,iOS 8降临到4S后会丢失很多新功能,比如说:
- AirDrop
- TouchID
- Handoff (呼叫转移还行)
- OpenGL ES 3.0
- Metal API
- ARMv8 64位应用
- 5GHz/802.11ac Wi-Fi
- LTE
当然了,这其中很多都是硬件上的天然限制,iPhone5也存在类似的问题。
最后的3.5寸屏幕
4S是苹果最后一款使用3.5寸屏幕的手机。当年很大,如今很小,已经无法适应大量为大屏优化的应用和设置,包括联想输入、邮件排序、通知中心小部件、Spotlight搜索建议等等。其实整体基本是能用的,但是很多地方会丢失不少显示内容,需要更多地滚动屏幕才能看到。
好了,这就是要和大家分享的iOS8正式版操作系统的体验。想升级的话,系统更新即可,越狱用户记得备份数据,后再升级哦。不过小编在此提醒大家升级有风险,如果已升级趁ios7在关闭验证之前赶紧降回来。





开车了直播盒子
AutoRuns软件v13.96电脑端极速安装
上鱼直播ios
家校邦教师版
剑祖