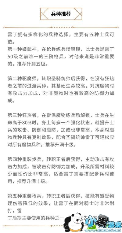
梦幻模拟战手游雷丁带什么兵种?玩家们都知道雷丁拥有多样化的兵种选择,他只要有五种士兵可以选择,那么这五种士兵又有什么样不同呢?下面就和小编一起来看看吧!!!
梦幻模拟战雷丁兵种搭配攻略
梦幻模拟战是一款高度继承了系列经典的战棋玩法手游,游戏采用了怀旧风格的画面,结合了经典的原作音乐,让老玩家感受回忆的同时以其高品质获得新玩家的青睐。梦幻模拟战腾讯版采用了经典战棋游戏玩法,丰富的策略要素让游戏的乐趣大大提高。
以上就是小黑市场为大家带来的梦幻模拟手游雷丁附魔推荐攻略相关内容,更多精彩资讯记得手机收藏关注小黑市场。





唇色直播
坦克战斗竞技场战争3D
汤姆猫炫跑国际版
飞贷正式
格斗武神
神秘水域
屠龙战歌变态版