不少玩家都很感兴趣DNF现黑天之主武器知多少?,因此针对这个问题给各位介绍一番很惊艳的哟,希望对你们有用各位。
韩服官方目前公布了五组效果,每组4种特效,一共20种特效。
可以通过发现漆黑之力,赋予武器一定的效果,但并不会直接影响到角色的伤害,为的是增加游戏的玩法多样性,这些效果包括:使得角色拥有位移变化、飞行能力、使敌人沉默无法进行攻击行为 、巨大化能力、吸附大范围内的敌人等一系列的效果。
并且这个效果会随着不同的技能发动和角色状态存在,这个状态可以通过“装备属性指令”在适合的时间内出现位移变化、飞行能力、使敌人沉默无法进行攻击行为 、巨大化能力、吸附大范围内的敌人。
这些效果将在3.14号实装。

赋予效果界面:

五种大类状态如下:

具体到3.14号就可以一探究竟了。
佩戴第一组装备(黑天之主首饰),则生成一阶段效果。
佩戴第二组装备(黑天之主特殊装备),则生成二阶段效果。
如果两组都有,则显示两个黑暗权能。

每样特效有两种样式,黑色的是黑天之主武器,红色的是现:黑天之主武器
◆以下是目前有动态展示的一些效果
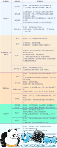
【巨大化】
当激活时,角色在一段时间内变成巨大的变形状态,并应用以下效果。
1.击中时减少伤害,施加超级装甲
2.不能使用技能和基本攻击,移动速度降低
冲击波在冲刺状态下连续产生冲击波,在跳跃着陆时产生更强大的冲击波

黑天之主

现:黑天之主
【虚无领域】
激活后,会形成虚无区域,侵蚀地面一段时间。
可以吸引各种各样的敌人
对进入该区域的敌人造成多次多段伤害。

黑天之主

现:黑天之主
【聚光灯】
激活时,给自身生成一盏聚光灯
被聚光灯笼罩后,将减少受到的伤害
对于聚光灯区域内的队友,提升速度和最大HP / MP上限。

黑天之主

现:黑天之主
【相位移动】
激活后,移动到距离当前位置一定距离的位置。
可以在效果生成期间通过方向键输入调整方向。

黑天之主

现:黑天之主
【超重力冲击波】
当激活时,它变为超重力状态并且非常快速地垂直下降
当被击中地面时,会产生冲击波,对敌人造成伤害。

黑天之主

现:黑天之主
以上就是小编为大家带来的DNF现·黑天之主武器特效展示,希望对各位玩家有所帮助。





玩具拼拼乐 1.0.6 苹果版
爱蹭网免费wifi
顺贷财富
德堡扑克金币提现
热血战纪腾讯版 1.3.7 安卓版
双截龙(格斗)