导读:世纪华通早间公告称,上市公司拟向曜瞿如等29名交易对方以发行股份及支付现金的方式购买其合计持有的盛跃网络 100%股权。标的资产交易价格预估为298亿。
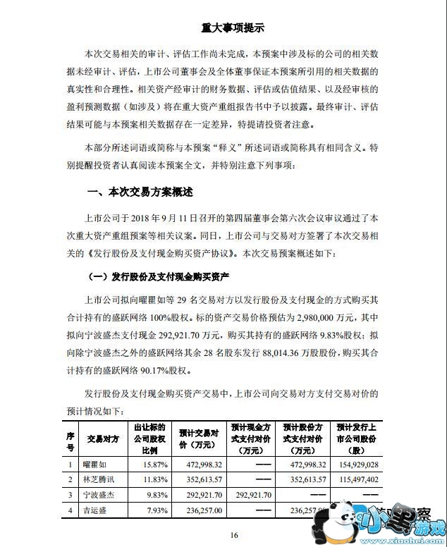
游戏观察9月12日消息,世纪华通早间公告称,上市公司拟向曜瞿如等29名交易对方以发行股份及支付现金的方式购买其合计持有的盛跃网络 100%股权。标的资产交易价格预估为 2,980,000 万元,其中拟向宁波盛杰支付现金 292,921.70 万元,购买其持有的盛跃网络 9.83%股权;拟向除宁波盛杰之外的盛跃网络其余 28 名股东发行 88,014.36 万股股份,购买其合计持有的盛跃网络 90.17%股权。
本次交易拟收购的盛跃网络拥有原美国纳斯达克上市公司盛大游戏有限公司的网络游戏业务、主要经营性资产和核心经营团队。目前各方初步确定盛跃网络2019年、2019年、2020年承诺扣非净利润分别为20亿元、25亿元、30亿元。



最新游戏行业资讯,点击进入游戏观察!





一亿小目标2手游app V1.0.0绿色版
王者坦克安卓网站版
剑凌九霄
仙侠奇域剑手游app v1.0祖新版
拳魂觉醒
孙悟空大闹天宫